
傳真:
18923864027
QQ:
709211280
地址:
深圳市福田區振中路84號愛華科研樓7層
電流表原理與如何避免測量誤差電流表是測量電流流動的儀器,以安培為單位。一般有兩種主要的電流表結構:分流式和反饋式。分流或與反饋式電
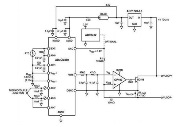
熱電偶與熱電阻的區別和設計方案熱電偶與熱電阻均屬于溫度測量中的接觸式測溫,盡管其作用相同都是測量物體的溫度,但是他們的原理與特點卻
LED基礎知識-LED工作原理-特性與應用(一)LED發光原理發光二極管是由Ⅲ-Ⅳ族化合物,如GaAs(砷化鎵)、GaP(磷化鎵)、GaAsP(磷砷化鎵)
模擬開關在音頻電路中的應用介紹隨著諸如MP3播放器、個人媒體播放器等便攜音頻產品和高端智能手機的流行,在這些便攜設備中,具有不同音頻
新PCB板調試方法與經驗總結對于一個新設計的電路板,調試起來往往會遇到一些困難,特別是當板比較大、元件比較多時,往往無從下手。但如果
如何選擇濾波電容的容量原理圖為了畫一個合適的電路圖,筆者嘗試了很多方法,做了很多精簡,畫完之后總共用了1個小時,因為筆者的電腦是蘋
三電平逆變器IGBT驅動與保護電路的實現本文針對IGBT對驅動電路的要求,提出并分析了一種廉價的、適用于三電平逆變器的IGBT驅動和保護電路,
電解電容極性怎么通過萬用表判別不知道我們知道只有電解電容的正極接電源正(電阻擋時的黑表筆),負端接電源負(電阻擋時的紅表筆)時,電
指針式絕緣電阻表的結構和工作原理(1)指針式絕緣電阻表的結構 常見的指針式絕緣電阻表結構主要由手搖直流發電機、磁電系比率表及測量線
元器件的電過應力失效解析元器件的失效分析是一件讓人撓頭的事情。作為器件的使用工程師,對其內部的構造、工藝、材料特性并不是十分的了解
舉例分析-自舉電路怎么增大電路的輸入阻抗簡介:在電路設計過程中,常常可以利用自舉電容構成的自舉電路來改善電路的一些性能指標,比如增
電容與電感是怎樣改變電流相位的單單說說交變電流中的純電感電路,單單進行定性分析。首先說交變電流的純電阻電路下圖是一個純電感電路的圖