
傳真:
18923864027
QQ:
709211280
地址:
深圳市福田區振中路84號愛華科研樓7層
逆變器工作原理逆變器是一種由半導體器件組成的電力調整裝置,主要用于把直流電力轉換成交流電力。由升壓回路以及逆變橋式回路構成。升壓回
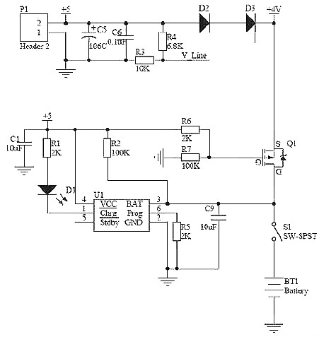
鋰電池保護板電路圖鋰在元素周期表上第3位,外層電子1個,容易失去形成穩定結構,所以是非?;顫姷囊环N金屬。而鋰離子電池具有放電電流大、
場效應管測量方法場效應管英文縮寫為FET??煞譃榻Y型場效應管(JFET)和絕緣柵型場效應管(MOSFET),我們平常簡稱為MOS管。而MOS管又可分為增
數字萬用表測場效應管數字萬用表相對來說,屬于比較簡單的測量儀器。本篇,作者就教大家數字萬用表的正確使用方法。從數字萬用表的電壓、電
場效應管實用電路圖場效應管的應用很廣,能夠用于調制、放大、阻抗變換、穩流、限流和自動維護等電路中,下面以結場型場效應管為例,扼要引
在電路板上,我們經常會看到一個類似三極管的元件---三端穩壓器。三端穩壓器常用在需要電壓變換的地方。如18伏變12伏、12伏變5伏。常見的三
場效應管的應用越來越廣泛,它相比于傳統的晶體管有許多獨特的優點使其在高頻電路中的應用尤其之多,本文介紹了場效應管和它的工作原理,就
電子產品中,常見的三端穩壓集成電路有正電壓輸出的78××系列和負電壓輸出的79××系列。顧名思義,三端IC是指這種穩
快恢復二極管的測量快恢復二極管屬于整流二極管中的高頻二極管,特點是它的反向恢復時間很短,這一點特別適合高頻率整流??旎謴投O管的反
眾所周知,當前電子技術的發展方向是:應用技術高頻化、硬件結構模塊化、半導體器件智能化、控制技術數字化以及產品性能綠色化(對電網等無
N溝道和P溝道MOSFET開關電路在電路中常見到使用MOSFET場效應管作為開關管使用。下面舉例進行說明。圖1 如圖1所示,使用了P溝道的內置二極
快恢復二極管模塊快恢復二極管是指反向恢復時間很短的二極管(5us以下),工藝上多采用摻金措施,結構上有采用PN結型結構,有的采用改進的P