LDO與DC-DC轉換器深度解析
在電源管理領域,LDO和DC-DC轉換器憑借各自獨特的性能和優勢,廣泛應用于各類電子系統中。它們在工作原理、應用場景、效率、輸出紋波、負載響應速度以及電路復雜性等方面存在諸多區別,深入了解這些差異有助于我們在實際應用中做出明智的選擇。
一、工作原理與拓撲結構
LDO(低壓差線性穩壓器)通過調整電路管的阻抗變化維持輸出電壓穩定。其借助負反饋系統調控PMOS管的G極電壓,進而控制輸出電流和電壓,達成穩壓目標。LDO的內部結構涵蓋基準參考電壓源、誤差放大器、分壓取樣電阻(構成反饋網絡)以及調整元件。普通線性穩壓器輸入電壓需顯著高于輸出電壓才能工作,而LDO僅需輸入比輸出高1~2V即可,這主要得益于其內部采用PMOS管,它是電壓驅動,無需電流,大幅降低LDO自身電流消耗,且PMOS管導通內阻小,導通壓降低。
DC-DC轉換器則是一種在直流電路中將一個電壓值的電能轉換為另一電壓值的電能轉換裝置,具備BUCK(降壓)、BOOST(升壓)、BUCK/BOOST(升降壓)等多種類型。它通過開關方式實現電壓轉換,拓撲結構豐富多樣。
二、電路組成
現代LDO集成度高,通常僅需2個電容(一般為2個1μF)和一個LDO芯片即可構成完整電路,設計極為簡潔。


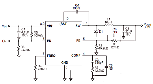
DC-DC轉換器的典型電路以BUCK電路為例,包括輸入輸出電容、FREQ頻率設置、EN使能管腳、FB反饋電阻、SW上加續流二極管和電感、BST電容、COMP頻率補償等元件。


三、特點對比
LDO特點
外圍電路簡單且成本低,應用設計只需在輸入、輸出端加上濾波電容,或在輸出端增加并聯電阻作假負載,無需其他復雜外圍器件,芯片價格也相對便宜。
噪聲低、紋波小,其線性調節原理不會產生開關噪聲,輸出電壓紋波小,適合對電源噪聲敏感的電路。
效率較低,應用中要注意輸入與輸出電壓差不能過大,否則效率和溫升問題顯著。效率計算公式為η=Vout/Vin×100%。
DC-DC特點
效率高、輸入電壓范圍寬、支持大電流輸出。相比LDO,DC-DC輸入電壓范圍寬泛,功耗低,效率可達90%以上,支持降壓、升壓、反相等變換,還能實現輸入輸出端隔離,且可提供大電流輸出。
紋波較大、開關噪聲大,電路設計復雜,成本相對較高,輸入輸出存在較大延時。
四、LDO與DC-DC區別總結
外圍器件與成本:LDO外圍器件少、電路簡單、成本低;DC-DC外圍器件多、電路復雜、成本高。
負載響應與紋波:LDO負載響應快、輸出紋波?。籇C-DC負載響應相對較慢、輸出紋波大。
效率與壓差:LDO效率低、輸入輸出壓差不宜過大;DC-DC效率高、輸入電壓范圍寬泛。
變換功能:LDO只能降壓;DC-DC支持降壓和升壓。
輸出電流:LDO輸出電流有限,通常最高幾安培;DC-DC輸出電流高、功率大。
噪聲表現:LDO噪聲?。籇C-DC開關噪聲大,部分應用會在其后端接LDO以提高精度。
調節方式:LDO分為可調和固定型;DC-DC一般都是可調型,通過FB反饋電阻調節。
五、應用場景
LDO適用于便攜式設備和低功耗系統等對電路簡單性、低成本以及低噪聲有要求的場景,如手機、平板電腦等消費電子產品中的部分電源管理環節。而DC-DC轉換器則廣泛應用于工業自動化、電力控制等領域,這些領域對電源效率、輸入電壓范圍適應性以及大電流輸出能力要求較高,例如在工業電機驅動、通信基站電源等系統中發揮著關鍵作用。
〈烜芯微/XXW〉專業制造二極管,三極管,MOS管,橋堆等,20年,工廠直銷省20%,上萬家電路電器生產企業選用,專業的工程師幫您穩定好每一批產品,如果您有遇到什么需要幫助解決的,可以直接聯系下方的聯系號碼或加QQ/微信,由我們的銷售經理給您精準的報價以及產品介紹
聯系號碼:18923864027(同微信)
QQ:709211280

